PMP4679 Reference Design

Texas Instruments

Class 3:Cost and Efficiency Optimized Buck Converter for PoE Applications Reference Design

Description

This reference evaluation module: featuring the TPS23750 PoE DC-to-DC controller: is used for class 3 PoE applications where low-cost and high efficiency are required.The module accepts input voltages between 37-57V ac and output 12V at 0.95A.

Features
  • Nonisolated upside-down buck12V at 0.95 A outputLow cost design with high efficiency (88%)Uses TPS23750 IEEE802.3af PD controller with integrated DC/DC controllerSmall board sizeThis circuit design is fully functional: tested and recommended for new designs.
Applications
  • Video doorbell
  • Electronic smart lock
  • Occupancy detection (people tracking
  • people counting)
  • Robot sensor module
  • Mobile robot sensor
  • Thermal imaging camera
  • IP network camera
Product Categories
  • Power management

Parts

Part Number Name Companion Part
TLV431 TLV431 Buy Datasheet
TPS23750 TPS23750 Buy Datasheet

Bill Of Materials

Download the bill of materials for PMP4679 Download

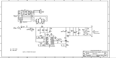
Schematic

Quickly understand overall system functionality.

Download the schematic for PMP4679

Test Data

Get results faster with test and simulation data that's been verified.

Download the test file for PMP4679

Other Documents

Title Updated Type Size (KB)
PMP4679 BOM 16 Sep 2013 PDF 110
PMP4679 Schematic 16 Sep 2013 PDF 57